-
2025-09-12
安达研究|科技馆培养青少年探究习惯的研究
探究习惯作为科学素养的重要组成部分,对青少年的终身学习和创新能力培养具有重要意义。科技馆作为非正规教育的重要场所,与正规学历教育相比,具有独特的教育资源和学习环境,能够激发青少年的探究兴趣和培养其探究习惯。本文旨在探讨基于探究的科普展览设计策略,讨论如何将探究式学习理论在科普展览设计中有效体现,在科技馆中如何有效培养青少年的探究习惯,并提出相应的策略和建议。
【关键词】 探究习惯;青少年科学教育;科技馆;非正规教育
一 引言
在如今快速发展的数字时代,知识累积的重要性正迅速让位于理解知识生产的科学方法、科学思想和解决实际问题的能力等方面,探究习惯的重要性早已超越科学知识本身而日益凸显,已成为衡量个体科学素养不可或缺的关键指标。这一习惯不仅要求个体具备主动获取知识的意愿和能力,更强调对问题的深入剖析、独立思考以及创造性解决的能力。
科技馆,作为集科普教育、科技体验与互动探索于一体的综合性场所,其独特的互动操作性和丰富的体验性带来的直接经验,为培养青少年的探究习惯提供了得天独厚的条件。在这里,青少年可以亲手操作实验器材,直观感受科学原理的魅力;可以参与趣味横生的科普活动,激发对科学世界的好奇心和探索欲;更可以在与同伴和专家的交流中,拓宽视野,深化对科学问题的理解和思考。
长期以来,探究作为科技馆非正式教育的重要手段得到了学界的广泛认可和提倡。但在科普展览设计应用中,由于原有的“以展品为中心”、说明牌权威解释等思维的惯性存在,基于探究的展览设计受到很大限制。另外,由于对探究的内涵理解不深入,很多基于探究的设计最终流于形式,成为了固定模式的“探究”[1]。本文试图从探究思想的源头出发,纵向梳理探究思想在科学实践、科学教育中的内涵,并结合展览设计中探究的实现形式,探讨如何更好地在科技馆内培养青少年的科学探究习惯。
二 探究习惯的重要性
科学探究是解决问题和提出问题的一种形式,它有助于更好地理解观察到的现象。对这种科学推理方式的理解构成了科学存在所依赖的基础。一旦熟悉了科学探究,就可以把它用于专门的科学相关研究,或者作为批判性思维的一个工具。
(一)科学教育中的“探究”
在科学教育中,直接从科学实践移植而来的探究被认为是低效且不切实际的:数据解释超过了学生的理解和接受能力,对绝大多数以后不直接从事科学工作的学生来说没有实际意义。为了弥补这一缺陷,史密斯和赫尔于1902年提出,将实验教学分为三种:1、“真实的发现”(true discovery),在教学中给学生最大自由度来探索自然,然而此法时间跨度长、得出的结论比较粗浅;2、“验证途径”(verification approach),即按照既定步骤重现科学事实,帮助学生理解科学概念,但不利于培养科学思维和态度;3、“探究”(inquiry),即引导学生进行发现,通过限定主题、提出问题、提供材料给予指导。探索发现的范围会受到一定的限制,但学生可以较灵活地就未知的问题,进行观察、做出推理。这是探究一词首次出现在科学教育领域中。[2]
教授科学意味着确保学习者理解如何对问题进行界定和探究式学习。科学教师必须运用一种教学法,以理论和实践的方式强调假设、实验和借鉴其他科学知识。教育研究表明,它可以帮助学生看到科学探究与日常生活之间的相关性,无论是在小学还是初高中。这种类比有助于人们理解,当使用更普通的参数观察它时,科学的思维框架是相当直观的。举一个简单的例子,想象一个学生很难理解热作为一种抽象力的影响。引导他们观察面包在烤箱中不同温度下的烘焙程度,将有助于以更直观的方式清楚地说明这一点。[3]
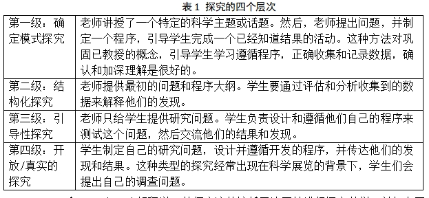
对于探究式教学和学习,以及在这些背景下可能存在的不同层次的探究,有许多不同的解释。希瑟·班奇和兰迪·贝尔的文章《探究的多重层次》(The Many Levels of Inquiry) (Banchi&Bell,2008)清楚地概述了探究的四个层次。[4]

Banchi和Bell(2008)解释说,教师应该从较低层次开始进行探究教学,并努力开展探究,以便有效地培养学生的探究技能。只有当学生受到内在兴趣的激励,并且具备进行自己的研究性学习的技能时,开放性探究活动才有可能取得成功。
最后,在科学教育中,探究至少具有两层含义:一是作为科学教育的重要内容和学习目标,即通过科学实践掌握科学探究的方法;二是作为一种教育活动形式,即科学教育活动本身的设计也可以是探究式的。
(二)探究习惯与青少年能力培养
深入探究习惯无疑是青少年科学素养培养中的关键要素。它不仅有助于青少年对知识的深入理解与灵活应用,还能在潜移默化中培养他们的问题解决能力,使他们面对复杂问题时能够从容不迫地寻找解决方案。同时,这种习惯也是激发青少年创新思维的重要源泉,促使他们敢于挑战传统观念,勇于探索未知领域,为未来的科学研究和创新实践奠定坚实基础。因此,我们应该高度重视青少年探究习惯的培养,为他们提供更多的探究机会和资源,引导他们在探索中成长,在成长中创新。
深入探究习惯的培养,不仅能够帮助青少年建立起自主学习的能力,还能够为他们未来的终身学习奠定坚实的基础。通过培养良好的学习习惯,青少年可以学会如何有效地管理时间、制定学习计划、自我激励以及独立思考。这些能力将伴随他们一生,无论是在学业上还是在职业生涯中,都将发挥重要作用。
深入探究习惯不仅能够激发青少年的创新思维,还能培养他们的独立思考和解决问题的能力。通过引导他们观察、分析和总结日常生活中的现象和问题,我们可以帮助他们形成独特的见解和创新的思维方式。同时,通过实践和创新项目的参与,青少年可以学会如何面对新问题和挑战,并尝试提出创新性的解决方案。这样的过程不仅能够增强他们的自信心和创造力,还能为他们未来的学习和职业生涯打下坚实的基础。因此,我们应该重视培养青少年的探究习惯,为他们提供更多的机会和资源,让他们在实践中不断学习和成长。
三 科技馆在培养探究习惯中的作用
科技馆以其丰富多样的展示方式和富有创意的教育活动为主要特点,为青少年打造了一个充满趣味性和启发性的科学探索平台。在这里,青少年可以近距离接触各种科学现象和原理,通过亲身实践和互动体验,激发对科学的兴趣和好奇心。同时,科技馆还应注重培养青少年的探究习惯,引导他们学会提出问题、界定问题、尝试寻找答案和解决问题,为未来的科学学习和研究打下坚实的基础。为了进一步提升科技馆的教育效果,需要加强科技辅导员的专业培训,提升他们的教学水平和引导能力;同时,可以引入更多前沿科技成果和互动体验项目,让青少年在探索科学的过程中感受到科技的魅力和力量。
(一)科技馆的教育环境
科技馆通过其先进的科技展示和互动体验设施,为青少年提供了一个充满趣味性和启发性的学习环境。在这里,青少年可以亲手操作各种科技展品,深入了解科学原理和技术应用,从而激发他们的探究兴趣和创造力。此外,科技馆还会定期举办各种科普讲座和实践活动,让青少年在轻松愉快的氛围中学习科学知识,培养科学思维和解决问题的能力。为了更好地满足青少年的学习需求,科技馆还可以进一步丰富展品内容,增加互动体验项目,并加强科普教育的针对性和实效性,为青少年的成长和发展提供更加有力的支持。
(二)科技馆的教育资源
科技馆不仅拥有丰富多样的科普资源,如互动展品、科学实验、科普讲座、科普影视等,还配备了先进的展示技术,如虚拟现实、增强现实等,这些技术使得科学知识更加直观、生动,易于理解。对于青少年来说,科技馆是一个绝佳的学习场所,他们可以在这里通过亲身参与和体验,深入了解科学原理,培养科学兴趣和探索精神。同时,科技馆还可以定期举办各种科普活动,如科技竞赛、科普展览等,为青少年提供更多展示自我、交流学习的机会。为了进一步提升科技馆的科普效果,应当加强科普资源的更新和整合,引入更多前沿科技成果和热门科普话题,同时加强科普人员的培训,提高他们的专业素养和服务水平,为青少年提供更加优质、高效的科普服务。
四 科技馆培养探习惯的策略
科技馆可以通过多种途径进行探究习惯的培养,包括互动展品设计、引导互动与自主探究、利用数字化技术增强体验和互动反馈、通过专题展览与实践活动在某一特定课题上深入探究。为了更有效地培养青少年的探究习惯,本研究提出以下四个方面的策略,以期科技馆更有效地培养青少年的探究习惯。
(一)创设探究情境
为了引导青少年主动参与和思考,科技馆可以模拟真实的科学探究过程,创设问题情境。例如,可以设计一系列与日常生活紧密相关的科学问题,如“为什么天空是蓝色的?”、“水是如何循环的?”等,通过这些问题引导青少年思考并寻找答案。同时,科技馆还可以利用多媒体技术,如虚拟现实(VR)和增强现实(AR),为青少年提供更加生动、直观的探究情境,让他们仿佛置身于真实的科学探索之中。
(二)强化互动体验
科技馆的互动展项是吸引青少年参与科学探究的重要手段。为了增强青少年的体验感,科技馆可以不断更新和优化互动展项,使其更加贴近青少年的兴趣和需求。例如,可以设计一些互动性强、参数灵活可变的科学实验装置,让青少年亲手操作、观察实验现象,从而加深对科学知识的理解和探究。随着科学教育理念的变革,展品设计方式发生了很大变化:更强调围绕受众来设计展品,多维度的、互动的、开放式的展品成为主流。观众作为参与的主体,逐渐从知识的被动接受者转变为主动探究的参与者。[5]
(三)开展主题探究活动
定期举办与科学探究相关的主题活动是激发青少年探究热情的有效途径。科技馆可以根据青少年的年龄特点和兴趣爱好,设计一系列有趣、有意义的主题探究活动。例如,可以举办“小小科学家”科学实验大赛,鼓励青少年自主设计实验方案、进行实验操作,并展示自己的实验成果;还可以组织“科学模型制作大赛”,让青少年通过动手制作科学模型,深入了解科学原理和应用。这些活动不仅可以激发青少年的探究热情,还可以培养他们的创新思维和实践能力。
(四)培养科学思维
科学思维是青少年在科学探究过程中需要具备的重要能力。为了培养青少年的科学思维习惯,科技馆可以通过教育活动和展览内容来引导青少年学习科学方法。例如,可以设计一些以科学方法为主题的教育活动,如“观察与记录”、“假设与验证”等,让青少年在参与活动的过程中了解并掌握科学方法的基本步骤和技巧。同时,科技馆还可以在展览内容中融入科学思维的元素,通过展示科学史上的经典案例和科学家们的探究过程,引导青少年学习科学思维的方法和技巧。
综上所述,科技馆可以通过创设探究情境、强化互动体验、开展主题探究活动和培养科学思维等多方面的策略来更有效地培养青少年的探究习惯。这些策略不仅有助于激发青少年的探究热情和创新思维,还可以为他们未来的科学学习和职业发展奠定坚实的基础。
结论
科技馆作为青少年探索科学、培养探究习惯的重要平台,应当深入挖掘其教育潜力,通过多样化的教育手段,为青少年打造一个充满趣味和挑战的学习环境。具体而言,科技馆可以精心创设各类探究情境,如模拟科学实验、展示科技成果等,让青少年在身临其境中感受科学的魅力;同时,强化互动体验,设置互动展项和体验区,鼓励青少年动手实践、亲身体验,从而加深对科学原理的理解和记忆。此外,科技馆还可以定期举办主题探究活动,如科学竞赛、科普讲座等,激发青少年的科学兴趣和探究欲望,培养他们的团队合作精神和创新能力。最后,科技馆还应注重培养青少年的科学思维,引导他们学会观察、思考、分析和解决问题,为他们未来的科学学习和研究打下坚实的基础。通过这些策略的有效实施,科技馆将能够更好地发挥其教育功能,为青少年的成长和发展贡献更大的力量。
参考文献
[1] 唐小为,丁邦平.“科学探究”缘何变身“科学实践”?——解读美国科学教育框架理念的首位关键词之变[J].教育研究,2012(11):141-145.
[2] 张颖之.科学教育中的探究教学史:百年回顾与展望[J].当代教育与文化, 2019, 11(4):6.
[3] 常初芳.以探究为中心的科学教育[J].天津师范大学学报(基础教育版), 2001, 002(004):14-16.
[4]Banchi,H.,&Bell,R.L.(2008).The many levels of inquiry.Science and Children,46,26-29.
[5] 魏飞,马超.观众角色由“被动操作工”向“自主探究者”的转变——美国探索馆APE项目的研究与启示[J].自然科学博物馆研究,2023(1):32-42.
编辑:王乐天 王知量
排版:品牌部
审核:总经办
